CW2217BÊÇÒ»¿îÊÊÓÃÓÚÒÂ×Å×°±¸µÄ³¬µÍ¹¦ºÄï®µç³ØµçÁ¿¼ÆÐ¾Æ¬¡£¡£¡£¡£¡£Ð¾Æ¬¼à²âµç³ØÔÚ³ä·Åµç״̬ϵĵçѹ£¬£¬£¬µçÁ÷ºÍζȣ¬£¬£¬ÔËÐÐרÀû¡°FastCali¡±µçÁ¿ÅÌËã·¨£¬£¬£¬Á¬Ïµµç³Ø½¨Ä£ÐÅÏ¢£¬£¬£¬¿É׼ȷÅÌËãµç³ØµÄÊ£ÓàµçÁ¿¡£¡£¡£¡£¡£CW2217BÊÊÓÃÓÚ°üÀ¨ï®ÃÌ£¬£¬£¬ï®îܺ;ۺÏÎïµÈ¶àÖÖÀàÐ͵Äï®µç³ØÓ¦Óᣡ£¡£¡£¡£
¹¦Ð§ÌØÕ÷
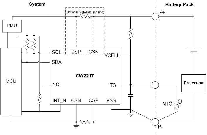
? Ó¦ÓÃÓÚϵͳ²à»òµç³Ø°üÄÚ
? 14-bitÄ£Êýת»»Æ÷¾ÙÐÐζȺ͵çѹ¼ì²â
? 16-bitÄ£Êýת»»Æ÷¾ÙÐеçÁ÷¼ì²â
? Ö§³ÖµÍÖÁ1m¦¸µÄ¼ìÁ÷µç×è
? ÎÞѧϰÖÜÆÚ
? µÍµçÁ¿¾¯Ê¾ÖÐÖ¹
? Ö§³ÖNTC²âÎÂ
? ¹¦ºÄ
? ÊÂÇéģʽ 12¦ÌA
? ÐÝÃßģʽ 0.5¦ÌA
? I2C½Ó¿Ú
? ·â×°£ºWLCSP-9 1.58mmx1.53mm
Ó¦ÓÃÁìÓò
? ÖÇÄÜÊÖ±í
? TWS¶ú»ú
? IOT×°±¸
µä·¶Ó¦Óÿòͼ
